Subject: CS403-DBMS
Semester: SPRING 2019
Assignment No. 2
Due date: 30 May 2019
![]() |
| CS403 DBMS ASSIGNMENT 2 SOLUTION SPRING 2019 |
CS403-DBMS Assignment 2 #Question
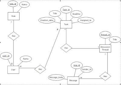
Our second assignment is the continuation of the first assignment. In the first assignment, an ERD was required for the given scenario.
The ERD of the first assignment is given below:
You’re required to perform the first task according to above Entity Relationship Diagram.
1. Convert the above Entity Relationship Diagram into Relational data model
You have to convert all the components of the ERD into Relational Data model.
2. Perform the Cartesian product (Task X DiscussionThread) on the following relations:
Task:
|
Task_id
|
Title
|
Creation_date
|
Deadline
|
Assigned_to
|
|
T0001
|
Computer Science
|
01/01/2019
|
15/01/2019
|
User001
|
|
T0002
|
Management Science
|
02/02/2019
|
16/02/2019
|
User002
|
|
T0003
|
Mass Communication
|
03/03/2019
|
17/03/2019
|
User003
|
|
T0004
|
Bio Informatics
|
04/04/2019
|
20/04/2019
|
User004
|
DiscussionThread:
|
Thread_id
|
Thread_name
|
|
Th001
|
BSCS
|
|
Th002
|
BBA
|
|
Th003
|
MSC zoology
|
3. Find the degree and cardinality of the relations given in the 2nd question.
CS403-DBMS Assignment 2 Solution! Download!
CS403 Assignment_2 Solution SPRING_2019 ———————- Download



